成果简介
弓形虫是隶属于顶复亚门的专性胞内寄生原虫,可感染几乎所有的温血动物和人类,全球约有三分之一的人口受到弓形虫的威胁。乙胺嘧啶和磺胺嘧啶联用是治疗弓形虫急性感染的最有效的方法,但失败率仍然很高,并且对弓形虫的包囊阶段无效,目前临床上还没有可以用于治疗弓形虫包囊的药物,然而包囊是人和动物感染弓形虫的重要途径,也是弓形虫体内寄生的常见形式,因此,筛选安全有效的抗弓形虫包囊是防治该病的难点和重点。我们全球首次证明贝达喹啉在体外具有强效的杀弓形虫效果,动物实验进一步发现,贝达喹啉能够有效地减少小鼠脑内的弓形虫包囊,这有助于突破国内外弓形虫包囊感染(慢性感染)治疗难的瓶颈。
应用前景
本成果拥有以下优势:
1.本成果有助于突破国内外弓形虫包囊感染(慢性感染)治疗难的瓶颈。
2.贝达喹啉治疗弓形虫急性和慢性感染具有毒副作用小、用量少的优势,可为贝达喹啉的有效利用扩展新的途径,属于老药新用。
成熟度
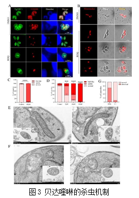
本成果已经完成并确认了贝达喹啉具有治疗急性弓形虫病和慢性弓形虫病的效果,并初步明确了其杀虫机制。
成果展示



知识产权情况

成果完成人
动物科学技术学院:宋星桔
成果转化,请联系成果与合作处,联系人:刘老师,联系电话:0771-3272162。